 
    
 三亚火车站
            57591
            929
            三亚火车站
            57591
            929
        三亚站是中国铁路广州局集团有限公司管辖的一等站,为粤海铁路、海南东环铁路、海南西环铁路的始发终到站。三亚火车站比较小,赶时间或者改签的一般时间都来得及,但是如果遇到高峰期,还是得提前。
 
                                                                                                                        三亚站各候车室内设立免费充电设施,提供手机充电服务;一等座候车区免费提供咖啡、奶茶、果汁等饮品、海南当地特产小食品、擦鞋机、设置“读书吧”书柜摆放党建时政、名著书籍及报刊杂志等;出站口设置更衣室,供冬季运输期间入岛旅客提供更衣空间;在三亚站的站台上增设部分候车座椅和垃圾桶。
 676
                            676
                         
                                                            
                             
                                                                                                                                 
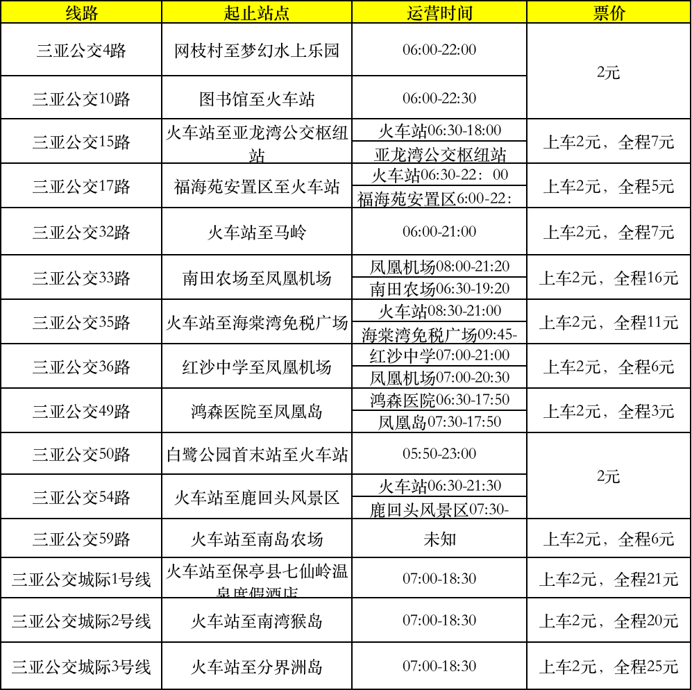
                                                                                    三亚站附近公交线路很多,火车站一出来就能看到各路公交车,有公交牌,非常方便,不用担心找不到。开往各个地方的都有,几乎是人满发车,目前途经三亚站的公交线路共有15条:
